2026版一级建造师《市政公用工程管理与实务》教材已于1月6日正式开售!相比去年,一建市政公用实务的整本教材总体变化约6%左右。以下是2026版一级建造师《市政公用工程管理与实务》新旧教材变化对比.pdf电子资料网盘免费分享给各位考友!
推荐:全科2026版一建教材新旧变化对比.pdf网盘下载>>

一建市政实务教材变化对比.pdf网盘下载
2026年一级建造师《市政公用工程管理与实务》新旧教材整体变动6%左右。
一、新教材整体变动情况说明
(1)教材章节、页码变动
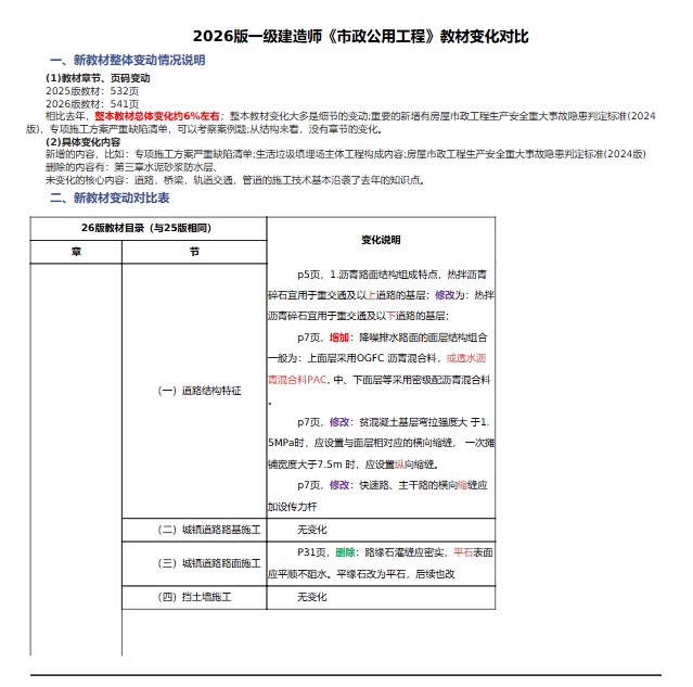
2025 版教材:532 页
2026 版教材:541 页
相比去年,整本教材总体变化6%左右,教材章节目录均未发生变化。
(2)具体变化内容
新增的内容,比如:专项施工方案严重缺陷清单;生活垃圾填埋场主体工程构成内容;房屋市政工程生产安全重大事故隐患判定标准(2024版)
删除的内容:有三张水泥砂浆防水层
未变化的核心内容:道路、桥梁、轨道交通,管道的施工技术基本沿袭了去年的知识点。
