内蒙古人事考试网发布《关于内蒙古自治区2026年度二级建造师执业资格考试报名的通知》,2026年内蒙古二级建造师报名时间2026年3月6日-3月16日,网上资格审查时间3月6日-3月17日 (工作日9:00-12:00,14:30-17:00),网上缴费截止时间3月18日,打印准考证时间5月25日-5月31日。
以下是2026年内蒙古二建报考公告原文:
关于内蒙古自治区2026年度二级建造师执业资格考试报名的通知
一、考试设置
(一)考试科目及成绩管理
二级建造师执业资格考试设《建设工程施工管理》、《建设工程法规及相关知识》和《专业工程管理与实务》三个科目。其中《建设工程施工管理》和《建设工程法规及相关知识》两个科目为客观题。《专业工程管理与实务》科目包括建筑工程、公路工程、水利水电工程、矿业工程、市政公用工程和机电工程6个专业,《专业工程管理与实务》科目答题纸(专用答题卡)分为客观题和主观题两部分组成。考试成绩实行2年为一个周期的滚动管理办法,应试人员必须在连续2个考试年度内参加全部(3个)科目的考试并合格,可取得二级建造师执业资格证书。在成绩有效期内,应试人员可更改《专业工程管理与实务》科目专业,保留档案号和公共科目成绩(不保留专业科目成绩)。否则不允许修改专业。
从2024年度起,我区新设增报专业级别。已取得内蒙古自治区二级建造师一种专业执业资格证书的人员,报名参加其他专业科目的考试(级别为增报专业),可免考《建设工程施工管理》和《建设工程法规及相关知识》2个科目,在考试当年度通过相应的《专业工程管理与实务》1个科目后,可获得相应专业考试合格证明,该证明作为注册时增加执业专业类别的依据。此类人员网上报名时必须选择报考级别为“增报专业”。
(二)考试时间

(三)考区设置
二级建造师执业资格考试在区直(呼和浩特市)及全区其他11个盟市均设考区。
二、考试报名
(一)报名要求
凡遵守国家法律、法规,符合工程类或工程经济类中专及以上学历并从事工程项目施工管理工作满2年条件者,均可以报名参加内蒙古自治区二级建造师执业资格考试。
(二)报名时间
考试报名、缴费和准考证打印均在网上进行。报考人员登录内蒙古人事考试网(www.impta.com.cn)报名。

完成报名提交并通过审核的人员可进行网上缴费,缴费成功方为报名成功。本项考试不设置补报名或补缴费环节,错过提交报名信息时段或缴费时段的,均视为放弃报名。
(三)告知承诺制与资格审核
本考试报名证明事项实行告知承诺制。根据人力资源社会保障部人事考试中心《关于印发<专业技术人员职业资格考试报名证明事项告知承诺制工作规程>的通知》(人考中心函〔2021〕1号)要求,认真落实一次性告知、全员报名承诺、报名条件核验核查、事中事后监管处理等重点环节工作。
1、报考级别为“考全科”的报考人员,须在报名期间按报名地考试机构要求上传中国高等教育学生信息网(学信网)下载的PDF格式在线验证/认证报告及所在单位出具的从事相关工作年限证明,接受人工核查。
2、报考级别为“增报专业”的报考人员,须在报名期间按报名地考试机构要求上传中国高等教育学生信息网(学信网)下载的PDF格式在线验证/认证报告及所在单位出具的从事相关工作年限证明和本人已取得的内蒙古自治区二级建造师执业资格证书图片,接受人工核查。
三、应试人员须知
(一)考试实行封闭2个小时管理,开考5分钟后一律禁止入场,2小时后方可提前交卷。
(二)报考人员应做到诚信参考,若有违反,将按照《专业技术人员资格考试违纪违规行为处理规定》(人社部令第31号)处理。
(三)应试人员应考时,应携带黑色墨水笔、2B铅笔、橡皮、无声无文本编辑功能的计算器。考场上备有草稿纸,供应试人员使用,考后收回。
(四)为加强二级建造师执业资格考试安全,打击高科技有组织作弊行为,二级建造师执业资格考试的客观科目试卷全部采用“变换卷”和“卷卡合一”相结合技术。
(五)《专业工程管理与实务》为主观题科目,在专用答题卡上作答。应试人员在答题前要仔细阅读应试人员事项(试卷封二)和作答须知(专用答题卡首页);要使用规定的作答工具在答题卡划定的区域内作答。
(六)考试结束后采用技术手段甄别为雷同答卷的考试答卷,将给予考试成绩无效的处理。
四、考试大纲
2026年度二级建造师执业资格考试大纲以《二级建造师执业资格考试大纲》(2024年版)为准。
五、监督管理
考试组织机构将对考试过程实行日常监管并接受社会监督。报考人员应积极配合考试组织机构的核查,及时提交相关证明材料,不符合报考条件的,或逾期未按考试组织机构要求接受核查的,按考试报名无效或者放弃考试资格、考试成绩无效处理。
根据人社部人事考试中心有关工作要求,自本年度起,我区不再对全国专业技术人员资格考试合格人员名单进行公示。可登录内蒙古人事考试网(www.impta.com.cn)查询成绩和合格线。
六、考试费用
根据原自治区发展计划委员会《关于核定各类专业技术资格、执业资格考试等收费的批复》(内计费字〔2002〕887号),每人收取报名费20元,每人每科次收取考务费56元。
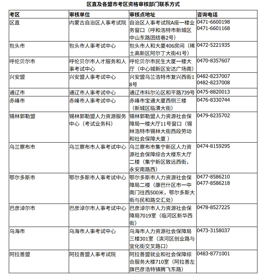
附件:区直及各盟市考区资格审核部门联系方式

内蒙古自治区人事考试院
2026年2月14日