上海市人力资源和社会保障局发布《关于做好上海市2026年度二级建造师执业资格考试工作的通知》,2026年上海二级建造师考试报名时间:3月10日10:00-3月17日16:00,缴费确认时间:3月10日10:00-3月18日16:00,打印准考证时间:5月27日10:00 -5月29日16:00。
以下是2026年上海二建报考公告原文:
关于做好上海市2026年度二级建造师执业资格考试工作的通知
各有关单位:
根据国家考试工作安排,结合本市实际,现将上海市2026年度二级建造师执业资格考试有关事宜通知如下:
一、考务工作安排

日常咨询服务及监督电话:021-12333转人事考试
报名系统具体操作和考试资格核查情况可联系报名核查服务点(以下简称报名点)咨询,报名点联系方式:
1.上海城建职业学院继续教育学院(静安区河南北路301号,上海城建职业学院静安校区)
报名点代码:5858
服务电话:63248828 63248138
服务邮箱:SHCJ5858@163.com
2.上海市建筑教育培训服务中心(长宁区武夷路150号)
报名点代码:2827
服务电话:62515770 62525522
服务邮箱:xuyifan9399@foxmail.com
3.上海应用技术大学继续教育学院(徐汇区漕宝路120号)
报名点代码:1208
服务电话:64942806 64941314
服务邮箱:shd1208@126.com
报名点提供考试资格核查等报名服务(报名缴费期间每天9:30-11:30,13:30-16:00),非考试地点。
网上缴费咨询电话:95070
二、考试设置
(一)考试大纲
2026年度二级建造师执业资格考试大纲以《二级建造师执业资格考试大纲》(2024年版)为准。
(二)考试科目时间安排

(三)考试成绩管理办法和证书效用
参加执业资格考试(级别为考三科)的人员必须在连续2个考试年度内通过全部科目。
参加加考专业考试(级别为加考专业)成绩当年有效。
在本市取得的二级建造师执业资格证书和加考专业合格证明的,仅在本市行政区域内有效,仅限本市申请注册使用。长三角一体化示范区专业技术人员职业资格互认事宜从其规定。
本市注册时有关部门将会严格核查劳动聘用关系,如社保缴纳单位与注册申报单位是否一致等情况。
三、报考要求
(一)报考对象
考试实行属地化管理,具有本市户籍、或持有上海市居住证(在有效期内)、或在本市相关单位工作且近两年内在本市累计缴纳社会保险满12个月(截至报名结束前一个月)、或报名时本市社会保险处于正常缴费状态,并符合报考条件的人员,可在本市报名参加考试。
(二)报名条件
凡遵纪守法,具备工程类或工程经济类中等专科以上学历并从事建设工程项目施工管理工作满2年者,可报名参加二级建造师执业资格考试。
1962年12月31日前出生并长期从事建设工程项目管理的人员,其学历按中专学历计算。
报名条件中的工作年限是指报考人员正式参加工作之日起累计从事相关工作年限的总和,计算截止日期为2026年12月31日。
报考时应选择报考级别为“考三科”进行报名。
(三)加考专业报名条件
已取得某一个专业二级建造师执业资格的人员,可根据工作实际需要,选择另一个《专业工程管理与实务》科目的考试。考试合格后核发相应专业合格证明。该证明作为注册时增加执业专业类别的依据。
此类报考人员应持有经考试取得的二级建造师执业资格证书,并在网上报名时选择报考级别为“加考专业”。
四、报考事项
本次考试报名采用网上报名、网上缴费的方式,报名网址为上海市二级建造师资格考试网上报名服务平台(https://sh.appms.cn/KaoSheng/index.php)。
考试报名证明事项推行告知承诺制,报考人员应承诺本人已知晓证明事项名称、设定依据、证明内容和材料、考试组织机构的核查权利与报考人员的配合义务、承诺方式及不实承诺可能承担的法律责任等告知事项,已符合报考条件,填报的信息真实、客观,愿意接受考试组织机构的核查,愿意承担不实承诺的法律责任并接收处理。报考人员采用电子方式签署告知承诺书(电子文本),一经提交即具有法律效力,不允许代为承诺。
(一)考试报名
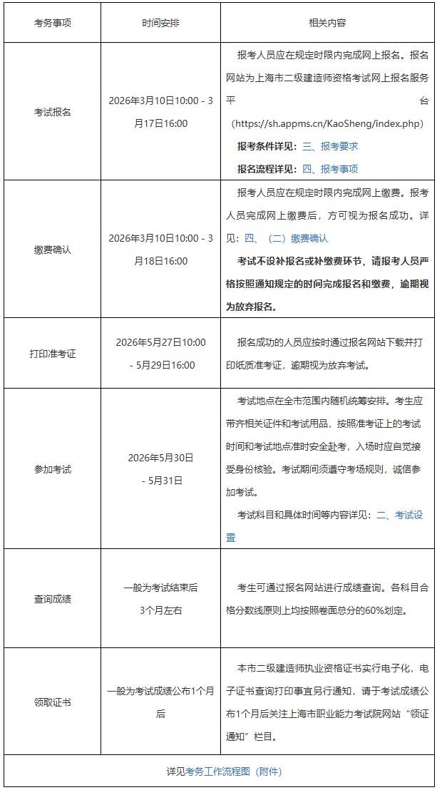
网上报名时间为2026年3月10日10:00-3月17日16:00。网上报名操作流程及相关要求,可通过报名系统中的《网上报名指南》查询了解。
考生报名前须按要求完成注册并上传报名照片,同时务必牢记注册用户名及登录密码。
考生应下载使用报名系统指定的“照片审核处理工具”,上传经该工具审核处理并保存后的本人近期彩色半身免冠正面证件电子照,照片底色背景为白色。报名照片将用于准考证、考场座次表,请考生上传照片时慎重选用,照片一经上传确认,不得更换。
报名时须如实、准确输入报考信息,确认信息无误后应及时点击“报名信息确认”。
考生务必确认本人符合报考条件并正确选择报考级别、专业和考试科目。其中,“考三科”级别仅限以往在本市未取得二级建造师执业资格证书者选报,“加考专业”级别仅限以往在本市已取得二级建造师执业资格证书者选报,报考时每人只能选报一个级别和专业。因报考条件不符或错误选报造成无法取得合格证书、成绩无效等后果的,责任自负。
特别注意:考生注册时必须登记本人日常使用的手机号并保持手机畅通,随时关注主管部门或考试机构发送的短信通知(由于短信通知可能被手机系统拦截,请注意查看是否有被拦截的考试相关信息)、及时接听来电,当本人手机号码发生变更时应及时登录报名系统更新手机号码。如因手机号码错误、未及时关注短信或来电而影响报名和考试的,责任由考生本人承担。考生须提前完成用户注册。注册时应确保姓名、证件类型、证件号码、手机号码输入准确,并牢记用户名和密码。
(二)缴费确认
考生完成报名信息填报后,可通过报名系统缴费平台支持的、已经开通网上支付功能的银行卡或电子扫码支付工具完成网上缴费,缴费截止时间为2026年3月18日16:00(建议避开每日24:00左右银行结算时段缴费),逾期视为放弃报名。网上缴费咨询电话:95070。
考生缴费前须确认本人符合报考条件、报考信息无误(特别注意报考级别、专业和科目务必准确),缴费成功后应再次确认本人报考信息,状态信息显示“报名已完成”方可视为报名成功,报名成功的考生应下载报名表备用。由于网络传输速度等不确定因素,缴费确认信息可能会相对滞后,但一般不会超过24小时,请考生不要急于重复支付划款,同时建议考生不要同时开启多个缴费页面进行支付,以免发生错账。
本次考试收费标准为:报名费每人10元,《专业工程管理与实务》科目考试费为70元,其余两科考试费为每科60元。考生确认报名后,已缴费用不予退还。
按照国家和本市有关规定,本次考试不再开具纸质票据,缴费成功的考生可自行下载电子缴款书作为缴款凭证和收款收据。考生可于缴费成功30分钟后点击考试院网站特别提示栏目“报名考试费电子缴款书下载提醒”中相应考试项目的电子缴款书下载链接,输入本人姓名及身份证号下载电子缴款书,下载截止时间为报名结束后1年,建议考生及早下载电子缴款书并妥善保存。
五、其他注意事项
(一)参加考试注意事项
1.考生应按时通过报名网站下载打印纸质准考证,仔细核对准考证个人信息并阅读应试须知。准考证下载遇有问题或准考证信息有误的,请及时与本人选择的报名点联系。
2.考试地点在全市范围内随机统筹安排,具体以准考证信息为准,请考生根据准考证上的考点安排提前规划赴考时间及路线。入场时应自觉接受人脸识别身份核验,配合现场工作人员管理。
3.考试用具等应试人员须知事项,以准考证载明为准。严禁将手机、智能手表(手环)、智能眼镜、蓝牙耳机等具有通信、记录、拍照、存储、传输功能的电子设备带至座位。
4.客观题科目在答题卡上作答,主观题科目在专用答题卡上作答。考生在答题前须仔细阅读试卷、答题卡上的注意事项和作答须知,答题时使用规定的作答工具,在答题卡指定的区域内规范作答。
(二)监督管理及违纪处理
1.考试组织机构将对考试过程实行日常监管并接受社会监督。报考人员应积极配合考试组织机构的核查,及时提交相关证明材料,报考人员不符合报考条件的,或逾期未按考试组织机构要求接受核查的,按考试报名无效或者放弃考试资格、考试成绩无效处理。
2.考生有提供虚假证明材料或者以其他不正当手段取得相应资格证书或者成绩证明等严重违纪违规行为的,按照《专业技术人员资格考试违纪违规行为处理规定》(人社部令第31号)第十条、第十二条处理。涉嫌犯罪的,移送司法机关处理。
3.根据中华人民共和国刑法,代替他人或者让他人代替自己参加考试;使用伪造、变造的或者盗用他人的身份证件;提供或使用无线电设备等作弊器材;提供或买卖试题、答案;组织或协助组织作弊等均属犯罪行为,处以拘役、管制、罚金、三年以下有期徒刑,情节严重的,处三年以上七年以下有期徒刑。
4.考生在考试过程中应妥善保管好自己的作答信息,防止他人抄袭。考试结束后将按工作要求采用技术手段甄别雷同答卷,被甄别为雷同答卷的,将给予成绩无效处理,涉及违纪作弊的按相关条款追加处理。
5.考试过程中的违纪违规行为,按照《专业技术人员资格考试违纪违规行为处理规定》(人社部令第31号)处理。涉嫌违法犯罪的,交公安机关依法处理。考试违纪违规人员信息和处理意见于考试结束10个工作日后在上海市职业能力考试院网站(rsj.sh.gov.cn/spta.shtml)“违纪处理”栏目公示。
(三)资格证书
本市二级建造师执业资格证书实行电子化,原纸质证书依然有效,持证人无需更换。
电子证书查询打印事宜另行通知,请于考试成绩公布1个月后关注上海市职业能力考试院网站(rsj.sh.gov.cn/spta.shtml)“领证通知”栏目。
附件:1.考务工作流程图
2.专业对照表
上海市住房和城乡建设管理委员会行政服务中心
上海市职业能力考试院
2026年2月28日